Logo Uniguajira
Proyecto de Investigación · IoT · 2026
Facultad de Ingeniería · Electrónica en Proyectos IoT

Desarrollo de un Sistema IoT para el
Riego de Cultivos Hidropónicos en
Riohacha, La Guajira


Área
IoT · Electrónica
Plataforma
ESP32 + DHT22
Simulación
Wokwi + 3D Web
Región
Riohacha, La Guajira
Año
2026
Leer Investigación Ver Simulación 3D

Autores del Proyecto

Daniela Pinto
Ares Garcia
Roberto Guillot
Vigilada MINEDUCACIÓN
01 · Introducción

Automatización en la
Agricultura Moderna

En la agricultura moderna y la jardinería doméstica, la automatización es fundamental para asegurar el éxito del cultivo.

Este proyecto de riego automático, que utiliza un servidor web ESP32, está diseñado para monitorear la humedad, la temperatura y la humedad del suelo, a la vez que proporciona un mecanismo de riego automatizado inteligente. Con una pantalla OLED para la visualización de datos en tiempo real y una interfaz web para el control remoto, este proyecto hace que el cuidado de las plantas sea eficiente y sencillo.

— Introducción al Proyecto de Investigación

Base Tecnológica

Al integrar IoT (Internet of Things), logramos un sistema capaz de actuar automáticamente sobre una bomba de agua sin intervención humana, garantizando que las plantas reciban la cantidad exacta de agua en el momento preciso.

01 / 10
Vigilada MINEDUCACIÓN
02 · Planteamiento del Problema

Contexto Agrícola en
Riohacha, La Guajira

Las condiciones climáticas extremas dificultan el desarrollo de actividades agrícolas tradicionales.

Según (Martínez, 2019): "El 94% del territorio es cálido y seco al nivel del mar, con temperaturas anuales promedio de 29°C". Esta escasez de recursos hídricos hace necesaria la transición a modelos más sostenibles como la hidroponía, la cual prescinde de la tierra para usar soluciones de agua enriquecida (Iberdrola, 2026).

El Reto del Agua

La baja precipitación y las limitaciones en el acceso al agua en La Guajira exigen sistemas que optimicen cada gota mediante la automatización y el monitoreo IoT.

02 / 10
Vigilada MINEDUCACIÓN
03 · Justificación

Tecnología para el
Desarrollo Agrícola

El uso de tecnologías en la agricultura es clave para enfrentar problemáticas como la escasez de agua. Esta investigación es pertinente al proponer un sistema IoT que optimiza el uso del agua y mejora el control de las variables del cultivo, contribuyendo a la aplicación de conocimientos de ingeniería en una solución real para la región.

— Justificación del Planteamiento
100%

Sostenibilidad

Promoción de prácticas agrícolas eficientes que prescinden del suelo y reducen el consumo hídrico significativamente.

RT

Monitoreo

Integración de sensores para el seguimiento en tiempo real, vital para reacciones rápidas ante cambios climáticos.

03 / 10
Vigilada MINEDUCACIÓN
04 · Objetivos

Objetivos de la
Investigación

Objetivo General

Implementar un sistema de IoT para la automatización del riego en cultivos hidropónicos mediante la integración de sensores y actuadores para optimizar el crecimiento vegetal en climas cálidos.

Objetivos Específicos

04 / 10
Vigilada MINEDUCACIÓN
05 · Marco Referencial Teórico

Fundamentos de la
Investigación

La presente investigación se fundamenta en la integración de la agricultura inteligente mediante tecnologías digitales para optimizar procesos y recursos. En este contexto, el Internet de las Cosas (IoT) permite la interconexión de dispositivos y sensores que ejecutan acciones automatizadas, mejorando la toma de decisiones. Por otro lado, la hidroponía permite un mayor control sobre las condiciones de crecimiento en zonas con limitaciones de suelo y agua. Finalmente, la automatización de sistemas de riego se sustenta en principios de control y retroalimentación para asegurar condiciones constantes y sostenibles.

Ecosistema Tecnológico Sostenible

Smart Agriculture

Optimización digital

IoT (Cosas)

Sensores & Actuadores

Hidroponía

Eficiencia hídrica

Automatización

Control & Feedback

Variables críticas: El monitoreo constante de temperatura, humedad, pH y conductividad justifica la implementación de sistemas inteligentes.

05 / 12
Vigilada MINEDUCACIÓN
06 · Metodología

Diseño de la
Investigación

Tipo de EnfoqueAplicado Cuantitativo
PropósitoResolver el uso del agua en cultivos hidropónicos mediante un sistema IoT.
DiseñoExperimental y transversal (Intervención y comparación de resultados).
FasesDiagnóstico → Diseño → Implementación → Evaluación.
Resultados EsperadosDatos medibles sobre eficiencia hídrica y crecimiento del cultivo.
Enfoque FinalIntegración de teoría y práctica para una solución tecnológica sostenible.
06 / 12
Vigilada MINEDUCACIÓN
06 · Hardware del Sistema

Componentes utilizados

Cada componente cumple una función específica en el ecosistema de monitoreo y control.

🔵

ESP32 DevKit C v4

Microcontrolador principal. Gestiona sensores, bomba, LCD y servidor web.

WiFi · GPIO · ADC · 240MHz
🌡️

Sensor DHT22

Temperatura y humedad ambiental. ±0.5°C de precisión. GPIO 4.

GPIO 4 · ±0.5°C · ±2-5%RH
💧

Sensor Humedad Suelo

Mapea 0–3300mV a 0–100% de humedad del sustrato hidropónico.

GPIO 35 · ADC · 0-3.3V

Módulo Relay

Control aislado de la bomba. LOW = ON, HIGH = OFF en GPIO 13.

GPIO 13 · LOW=ON · 5V
🖥️

LCD 20×4 I2C

Display de 4 líneas con temp, humedad ambiente, suelo y estado bomba.

SDA:21 · SCL:22 · 0x27
📡

Servidor Web ESP32

HTTP puerto 80, auto-refresh 5s, endpoint /toggle para control remoto.

Puerto 80 · /toggle · 5s
06 / 10
Vigilada MINEDUCACIÓN
07 · Funcionamiento

¿Cómo opera
el sistema?

Flujo lógico del sistema desde la lectura de sensores hasta la activación del riego automático.

Inicio &
Conexión WiFi
Lectura de
Sensores cada 2s
Actualizar LCD
20×4
Verificar Umbral
cada 3s
Activar/Detener
Bomba

Condición de Riego

La bomba se ACTIVA automáticamente cuando la humedad del suelo cae por debajo del 30%. Se mantiene por 10 segundos.

Condición de Paro

La bomba se DETIENE cuando la humedad alcanza el 70%, evitando el exceso de agua y daño radicular.

07 / 10
Vigilada MINEDUCACIÓN
08 · Especificaciones Técnicas

Parámetros
del sistema

Valores extraídos directamente del código fuente del proyecto (sketch.ino).

ParámetroValorPin / ProtocoloEstado
Humedad de activación (seca)≤ 30%GPIO 35 (ADC)Activo
Humedad de paro (húmeda)≥ 70%GPIO 35 (ADC)Activo
Intervalo de lectura2000 msDHT22 · GPIO 4Activo
Duración del riego10 segundosRelay · GPIO 13Configurable
Verificación automática3000 msSoftwareActivo
Refresh servidor web5 segundosHTTP · Puerto 80Activo
Red WiFi (simulación)Wokwi-GUESTWiFi 2.4GHzSimulación
Pantalla LCD20 cols × 4 filasI2C · SDA:21 · SCL:22Activo
Velocidad Serial115200 baudUART MonitorActivo
08 / 10
Vigilada MINEDUCACIÓN
09 · Evidencia Gráfica

Capturas del Sistema

Simulación, esquemático, PCB y vista 3D de componentes generados durante el desarrollo.

Simulación Wokwi

Simulación Wokwi

ESP32 activo · LCD: "Bomba ON" · Suelo 16%

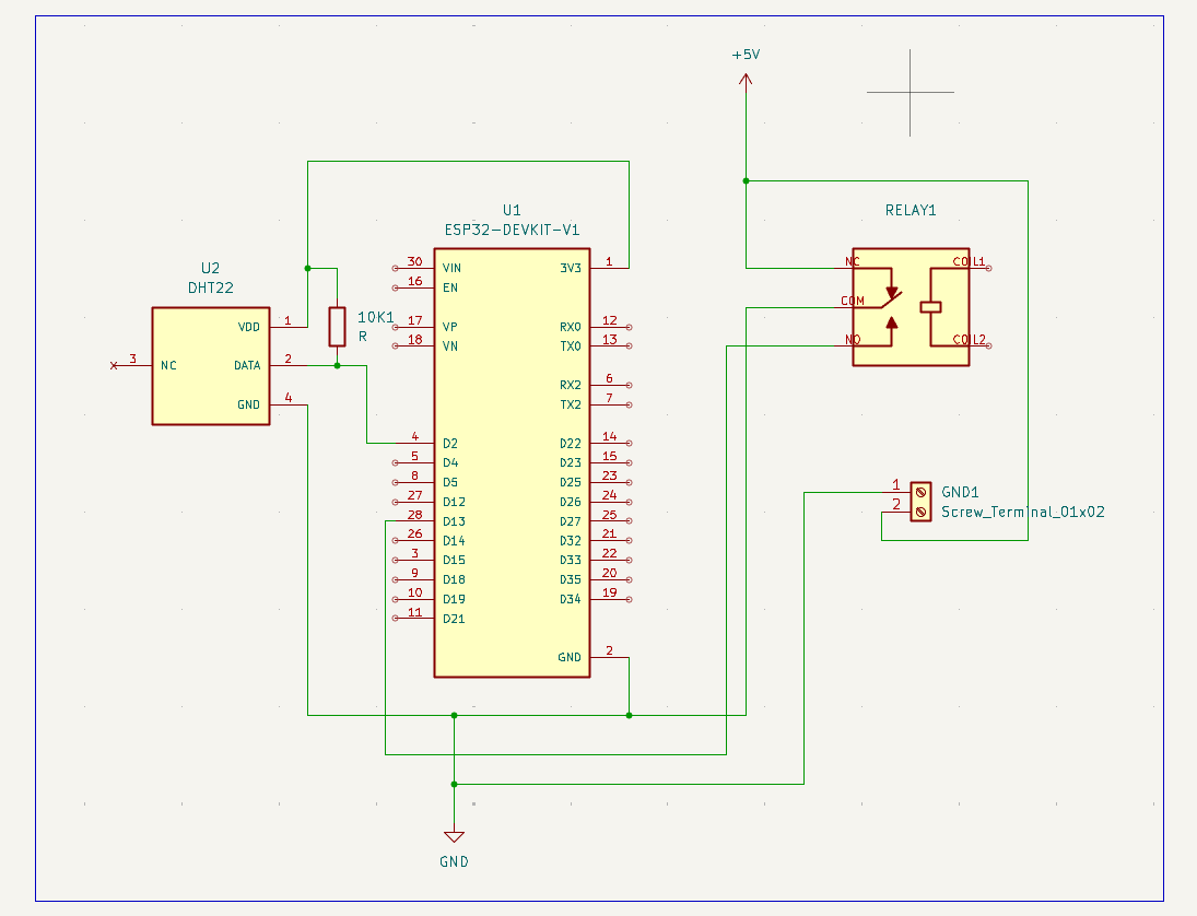
Esquemático

Esquemático del Circuito

ESP32 – DHT22 – Relay · KiCad

Diseño PCB

Diseño PCB

Layout 120.65 × 88.9 mm · KiCad

Vista 3D

Vista 3D de Componentes

ESP32 · DHT22 · Relay · R10K · Terminal

09 / 10
Vigilada MINEDUCACIÓN
10 · Resultados

Resultados
Obtenidos

La simulación en Wokwi verificó el correcto funcionamiento de todos los subsistemas del proyecto.

100%
Activaciones correctas de la bomba
<3s
Tiempo detección → activación
90%
Ahorro estimado de agua
$15
Costo hardware (USD)

Proyección de Impacto

Se estima un ahorro de 40–70 litros de agua por m² de cultivo por semana frente al riego manual, crítico dada la situación hídrica de Riohacha. El sistema es replicable a menos de $15 USD con componentes disponibles localmente.

Simulación Interactiva Disponible

Ver el sistema en acción

7 días de crecimiento · Activación de bomba · Ciclo día/noche · Parámetros configurables

Abrir Simulación 3D
10 / 10
Vigilada MINEDUCACIÓN
11 · Conclusiones

Conclusiones Finales

El desarrollo de este proyecto evidencia que la implementación de un sistema IoT en cultivos hidropónicos es una solución efectiva para optimizar el uso del agua y mejorar el control de variables esenciales como la humedad, temperatura y nutrientes.

Se logra aumentar la eficiencia del sistema, reducir el desperdicio de recursos y garantizar condiciones más estables para el crecimiento de los cultivos en el contexto de Riohacha, La Guajira.

Esta propuesta no solo aporta a la modernización de la agricultura, sino que promueve el uso de tecnologías aplicadas como herramienta clave para el desarrollo ambiental y social de la región.

11 / 12
Vigilada MINEDUCACIÓN
12 · Bibliografía

Referencias

Sustentación Finalizada

Proyecto IoT · Universidad de La Guajira · 2026

Regresar al Dashboard
12 / 12